
Home
Merit Circle Staking V2
Helping Web 3.0 enthusiasts earn rewards through crypto staking

Lack of Diverse Staking Options — The current staking model was limited, and there was need for more choices or variations in staking options to cater to different preferences within the community.
Undefined Locking Periods — The duration for which staking rewards were locked wasn’t clearly defined or optimized, which was affecting user engagement and commitment.
Unexplored Pool Strategies — There was need to explore new strategies for staking pools, possibly introducing single-sided staking or different LP pairings to enhance user experience and participation.
Subsidy and Revenue Distribution Uncertainty — Determining the balance between fixed and variable subsidies and the distribution of DAO revenue to stakers was unclear, this impacted incentives for staking participation.
Uncertain Long-Term Liquidity Strategy — Creating mechanisms for establishing and maintaining long-term protocol-owned liquidity was an area that required attention and development within the DAO.
MC/ETH LP Pairing Asset — MC/ETH was chosen as the main liquidity staking pool to receive part of the DAO’s staking rewards.
Undefined Locking Periods — Uniswap v2 was chosen as the preferred choice of platform for Liquidity pool staking.
Unexplored Pool Strategies — The maximum lock period for the $MC/ETH and $MC pools was set to 48 months.
Uncertain Long-Term Liquidity Strategy — We agreed that the current interface needed work and had to be cohesive with Merit Circle’s visual identity.


Speed bumps
What didn’t work?
We hit a few bumps along the way
We had started to flesh out the visual side as the initial features were defined. However, we had no idea that this would be the start of a journey that would be filled with ups and downs. We got some more request to make changes to the platform’s experience, making the project stronger than ever.
Staking update
The fact that we were migrating from v1 to v2, and this is a platform that deals with people’s money. There was an apparent need for transparency.
We initially planned to keep the new pools on the platform, but we quickly realized that it was an issue for the community. We had to migrate the pools that were from the v1 platform and that meant we also had to differentiate the v1 and v2 pools.
Old Iteration
New Iteration
SABI MARKET NEW DESIGN
Vesting was changed to “rewards”
The initial design for the vesting feature presented a list of rewards derived from a user's staked assets that were available for withdrawal. However, this design had limitations.
One issue was that it merely provided a long list of vestable MC tokens, but it lacked a comprehensive overview. Users were not provided with a clear understanding of their progress, and the manual withdrawal of vestable tokens was required, even if multiple tokens were available for withdrawal.
This necessitated a reassessment of the entire vesting page concept. We subsequently devised a different solution, incorporating a single button for claiming all vestable tokens, information on locked rewards, and a more comprehensive overview in general.
See vesting change

OLD VESTING DESIGN
Moving Parts
A new way to manage your staking portfolio
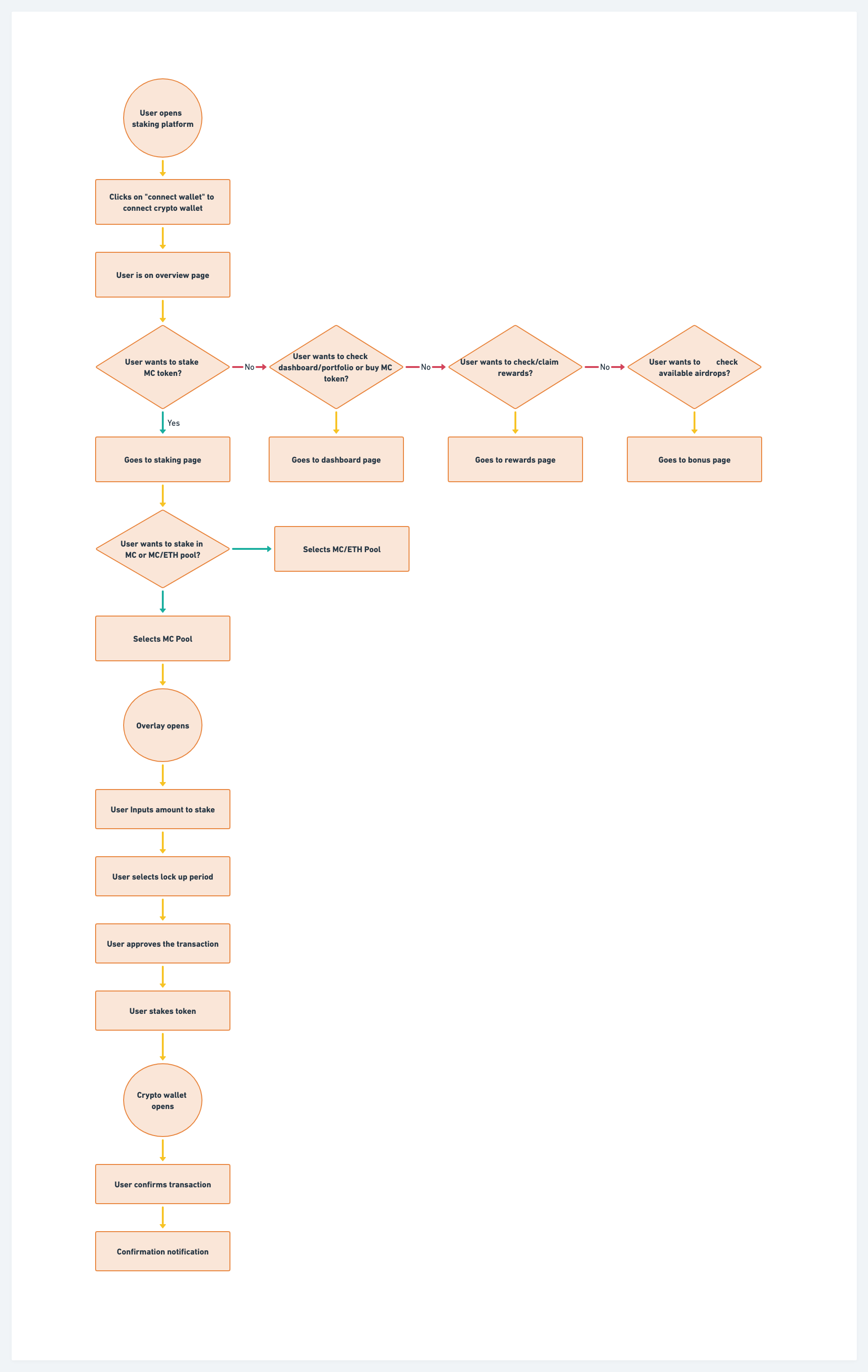
Overview
The Overview page is a central feature and provides in a single view all the necessary information about the system and its development activities. Be it an important topic or an upcoming event, the users stay connected and engaged with the latest trends within the Merit Circle community, securing them a spot at the hub of all happenings.

OVERVIEW PAGE
Dashboard
Through Dashboard, users will not only be able to see their portfolio in the Merit Circle ecosystem, but also will have their own control center with a bird’s eye view of it. Hence, they can easily track all of their staking activities, and avail the information such as the amount staked and the rewards for withdrawal.
By using the interactive visualization tools, the customers can analyze their portfolio and get the insights that will be helpful for them in planning and making financial decisions.

DASHBOARD PAGE
Staking
The staking page introduces users to the available staking platforms that will give them the freedom to stake within Merit Circle's ecosystem. Users can effortlessly evaluate all the lists of pools that are ready for staking MC tokens, and determine the best staking options from this list to increase their staking profits.
The simple and convenient navigation along with the secure real-time updates allow the users to participate in staking activities without fear and this leads towards the growth and sustainability of the Merit Circle network.

STAKING PAGE

STAKING PAGE
Rewards
Commitment to transparency and accountability of the Rewards Page provides users with a complete insight into their cashback journey within the Merit Circle ecosystem.
Here, users could track the status of the rewards they have collected, such as locked, unlocked, and claimed amounts, in addition to a graphical representation of their reward history. By having clear and concise information at their beck and call, users can track their advancement and celebrate their success.

REWARD PAGE
Up Next: Indigo Design System

Home
Merit Circle Staking V2
Helping Web 3.0 enthusiasts earn rewards through crypto staking

Lack of Diverse Staking Options — The current staking model was limited, and there was need for more choices or variations in staking options to cater to different preferences within the community.
Undefined Locking Periods — The duration for which staking rewards were locked wasn’t clearly defined or optimized, which was affecting user engagement and commitment.
Unexplored Pool Strategies — There was need to explore new strategies for staking pools, possibly introducing single-sided staking or different LP pairings to enhance user experience and participation.
Subsidy and Revenue Distribution Uncertainty — Determining the balance between fixed and variable subsidies and the distribution of DAO revenue to stakers was unclear, this impacted incentives for staking participation.
Uncertain Long-Term Liquidity Strategy — Creating mechanisms for establishing and maintaining long-term protocol-owned liquidity was an area that required attention and development within the DAO.
MC/ETH LP Pairing Asset — MC/ETH was chosen as the main liquidity staking pool to receive part of the DAO’s staking rewards.
Undefined Locking Periods — Uniswap v2 was chosen as the preferred choice of platform for Liquidity pool staking.
Unexplored Pool Strategies — The maximum lock period for the $MC/ETH and $MC pools was set to 48 months.
Uncertain Long-Term Liquidity Strategy — We agreed that the current interface needed work and had to be cohesive with Merit Circle’s visual identity.


Speed bumps
What didn’t work?
We hit a few bumps along the way
We had started to flesh out the visual side as the initial features were defined. However, we had no idea that this would be the start of a journey that would be filled with ups and downs. We got some more request to make changes to the platform’s experience, making the project stronger than ever.
Staking update
The fact that we were migrating from v1 to v2, and this is a platform that deals with people’s money. There was an apparent need for transparency.
We initially planned to keep the new pools on the platform, but we quickly realized that it was an issue for the community. We had to migrate the pools that were from the v1 platform and that meant we also had to differentiate the v1 and v2 pools.
Old Iteration
New Iteration
SABI MARKET NEW DESIGN
Vesting was changed to “rewards”
The initial design for the vesting feature presented a list of rewards derived from a user's staked assets that were available for withdrawal. However, this design had limitations.
One issue was that it merely provided a long list of vestable MC tokens, but it lacked a comprehensive overview. Users were not provided with a clear understanding of their progress, and the manual withdrawal of vestable tokens was required, even if multiple tokens were available for withdrawal.
This necessitated a reassessment of the entire vesting page concept. We subsequently devised a different solution, incorporating a single button for claiming all vestable tokens, information on locked rewards, and a more comprehensive overview in general.
See vesting change

OLD VESTING DESIGN
Moving Parts
A new way to manage your staking portfolio
Overview
The Overview page is a central feature and provides in a single view all the necessary information about the system and its development activities. Be it an important topic or an upcoming event, the users stay connected and engaged with the latest trends within the Merit Circle community, securing them a spot at the hub of all happenings.

OVERVIEW PAGE
Dashboard
Through Dashboard, users will not only be able to see their portfolio in the Merit Circle ecosystem, but also will have their own control center with a bird’s eye view of it. Hence, they can easily track all of their staking activities, and avail the information such as the amount staked and the rewards for withdrawal.
By using the interactive visualization tools, the customers can analyze their portfolio and get the insights that will be helpful for them in planning and making financial decisions.

DASHBOARD PAGE
Staking
The staking page introduces users to the available staking platforms that will give them the freedom to stake within Merit Circle's ecosystem. Users can effortlessly evaluate all the lists of pools that are ready for staking MC tokens, and determine the best staking options from this list to increase their staking profits.
The simple and convenient navigation along with the secure real-time updates allow the users to participate in staking activities without fear and this leads towards the growth and sustainability of the Merit Circle network.

STAKING PAGE

STAKING PAGE
Rewards
Commitment to transparency and accountability of the Rewards Page provides users with a complete insight into their cashback journey within the Merit Circle ecosystem.
Here, users could track the status of the rewards they have collected, such as locked, unlocked, and claimed amounts, in addition to a graphical representation of their reward history. By having clear and concise information at their beck and call, users can track their advancement and celebrate their success.

REWARD PAGE
Up Next: Indigo Design System

Home
Merit Circle Staking V2
Helping Web 3.0 enthusiasts earn rewards through crypto staking

Lack of Diverse Staking Options — The current staking model was limited, and there was need for more choices or variations in staking options to cater to different preferences within the community.
Undefined Locking Periods — The duration for which staking rewards were locked wasn’t clearly defined or optimized, which was affecting user engagement and commitment.
Unexplored Pool Strategies — There was need to explore new strategies for staking pools, possibly introducing single-sided staking or different LP pairings to enhance user experience and participation.
Subsidy and Revenue Distribution Uncertainty — Determining the balance between fixed and variable subsidies and the distribution of DAO revenue to stakers was unclear, this impacted incentives for staking participation.
Uncertain Long-Term Liquidity Strategy — Creating mechanisms for establishing and maintaining long-term protocol-owned liquidity was an area that required attention and development within the DAO.
MC/ETH LP Pairing Asset — MC/ETH was chosen as the main liquidity staking pool to receive part of the DAO’s staking rewards.
Undefined Locking Periods — Uniswap v2 was chosen as the preferred choice of platform for Liquidity pool staking.
Unexplored Pool Strategies — The maximum lock period for the $MC/ETH and $MC pools was set to 48 months.
Uncertain Long-Term Liquidity Strategy — We agreed that the current interface needed work and had to be cohesive with Merit Circle’s visual identity.


Speed bumps
What didn’t work?
We hit a few bumps along the way
We had started to flesh out the visual side as the initial features were defined. However, we had no idea that this would be the start of a journey that would be filled with ups and downs. We got some more request to make changes to the platform’s experience, making the project stronger than ever.
Staking update
The fact that we were migrating from v1 to v2, and this is a platform that deals with people’s money. There was an apparent need for transparency.
We initially planned to keep the new pools on the platform, but we quickly realized that it was an issue for the community. We had to migrate the pools that were from the v1 platform and that meant we also had to differentiate the v1 and v2 pools.
Old Iteration
New Iteration
SABI MARKET NEW DESIGN
Vesting was changed to “rewards”
The initial design for the vesting feature presented a list of rewards derived from a user's staked assets that were available for withdrawal. However, this design had limitations.
One issue was that it merely provided a long list of vestable MC tokens, but it lacked a comprehensive overview. Users were not provided with a clear understanding of their progress, and the manual withdrawal of vestable tokens was required, even if multiple tokens were available for withdrawal.
This necessitated a reassessment of the entire vesting page concept. We subsequently devised a different solution, incorporating a single button for claiming all vestable tokens, information on locked rewards, and a more comprehensive overview in general.
See vesting change

OLD VESTING DESIGN
Moving Parts
A new way to manage your staking portfolio
Overview
The Overview page is a central feature and provides in a single view all the necessary information about the system and its development activities. Be it an important topic or an upcoming event, the users stay connected and engaged with the latest trends within the Merit Circle community, securing them a spot at the hub of all happenings.

OVERVIEW PAGE
Dashboard
Through Dashboard, users will not only be able to see their portfolio in the Merit Circle ecosystem, but also will have their own control center with a bird’s eye view of it. Hence, they can easily track all of their staking activities, and avail the information such as the amount staked and the rewards for withdrawal.
By using the interactive visualization tools, the customers can analyze their portfolio and get the insights that will be helpful for them in planning and making financial decisions.

DASHBOARD PAGE
Staking
The staking page introduces users to the available staking platforms that will give them the freedom to stake within Merit Circle's ecosystem. Users can effortlessly evaluate all the lists of pools that are ready for staking MC tokens, and determine the best staking options from this list to increase their staking profits.
The simple and convenient navigation along with the secure real-time updates allow the users to participate in staking activities without fear and this leads towards the growth and sustainability of the Merit Circle network.

STAKING PAGE

STAKING PAGE
Rewards
Commitment to transparency and accountability of the Rewards Page provides users with a complete insight into their cashback journey within the Merit Circle ecosystem.
Here, users could track the status of the rewards they have collected, such as locked, unlocked, and claimed amounts, in addition to a graphical representation of their reward history. By having clear and concise information at their beck and call, users can track their advancement and celebrate their success.

REWARD PAGE
Up Next: Indigo Design System